作者|林桔 来源|投中网(ID:China-Venture)
500亿美元。300亿美元。100亿美元。
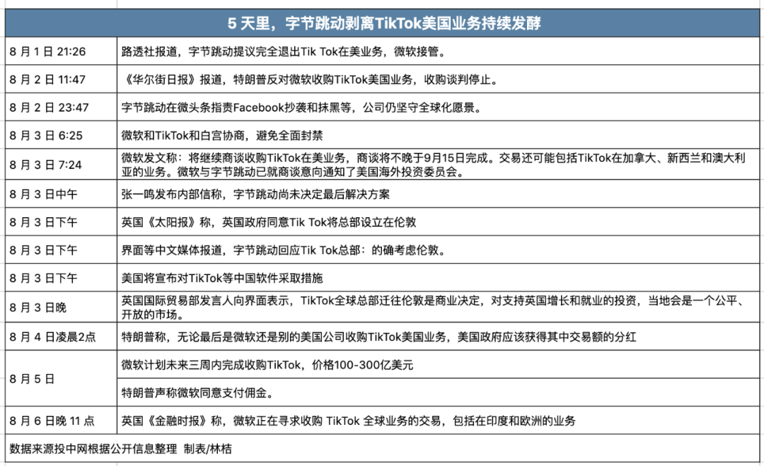
一个月内,TikTok至少有了三个估值报价。高,还是低?TikTok到底值多少钱?
100-300亿美元,来自微软的报价。在8月5日CNBC的报道提到,TikTok美国、加拿大、澳洲和新西兰这四个国家打包在一起,微软给出的报价是不超过300亿美元,最低则是100亿美元。
而在不到一周前,字节跳动股东股东还给出了500亿美元的估值。根据当时路透社的报道,这个价格指的是TiKTok整体——除了中国市场抖音以外——业务。
8月6日晚,英国《金融时报》称,微软想收购TiKTok全球业务,包括印度和欧洲市场。印度是TiKTok用户量最大的国家,超过6.5亿。欧洲也是TiKTok活跃市场,6日早些时候,还有报道称,TIKTOK将投资5亿美元在爱尔兰建立首个欧洲数据中心。
不过,8月7日凌晨,字节跳动方面否认微软收购TIkTok全球业务这一消息。
一系列“资产”累加后,微软给出的报价是否会往500亿美元看齐?

投资人:TikTok太猛了 ,300亿、500亿?都值!
尚且不知微软对TikTok打包四个市场业务的估值如何得出。但股东的500亿美元估值,则是来自一个公式:TikTok 2020年营收X 50倍。
在这道算术题里,TikTok2020年营收10亿美元也是估算的。但其实这个营收预期是一个较为保守的估算。
投中网统计了Sensor Tower公布的数据,除了3月没有具体公布的数据,6个月里,TitTok全球的营收4.45亿美元。Sensor Tower是一家检测全球移动应用数据的分析公司,他们检测的数据主要来自苹果商店和Google商店,还没有包括中国以及其他地区第三方安卓渠道的数据。
也就是它没有把应用宝、小米商店、华为商店等这些第三方安卓渠道的数据计算进去。按此推算,6个月营收4.45亿美元,已经是一个比较保守的收入数据。一年10亿美元,自然不再话下。
Sensor Tower每个月还会发布一些榜单,其中两个是全球下载量最多的应用排名,以及收入最多的应用排名。过去7个月,TitTok在非游戏类下载量榜单上,占据了6个月的榜首。自4月以来,它就是全球最会赚钱的应用。

7月,TikTok是全球下载量最多的非游戏应用(图片/Sensor Tower)

7月,TikTok是全球收入最高的非游戏类应用(图片/Sensor Tower)
一位母基金的高级风控投资人告诉投中网,计算估值的方式多种多样,TMT领域应用一般会按人均价值(每个用户值多少钱),与同行对比,“比如爱奇艺市值多少,有多少用户,然后再倒推。”
如果参照的社交软件Snap——目前市值不到320亿,路透社报道称,这个市值是它2020年营收预期的15倍。
一个是当红辣子鸡,一个是略微过气的应用。但投资人把TikTok的倍数提到50,算高吗?
“值!”前述投资人向投中网表示,“TikTok太猛了,不用背靠字节跳动,本身的估值就可以很高了,投资人可以给高溢价。”
10个美国青少年6个用TikTok?但定价已不由市场
另外,投中网此前多次报道提到,美国市场是抖音和TikTok收入的第二大市场。而且今年以来,美国用户使用TikTok已高于Facebook。投资银行Piper Sandler今年一季度做的调查显示,超过60%的美国青少年至少一个月使用一次TikTok,而Facebook和Twitter则是36%和41%。

10个美国青少年6个用TikTok(图片来源/Statista)
Sensor Tower的数据显示,抖音和TikTok在全球App Store和GooglePlay的总下载量突破21.5亿次。其中7亿是今年年内完成的。按照这个增速,抖音和TikTok今年的发展更势如破竹。

作为对比,2019年Facebook的用户体量为22.71亿,微信&WeChat今年一季度的活跃用户则为12亿。
“收入可以非重点考虑, 主要还是用户数。用的人越多越被看好。”一位资产管理类投资人告诉投中网。
“但也无所谓了。这次(交易价格)吧,肯定不是市场化的。”前述投资人告诉投中网。



