来源|黑板洞察(ID:heibandongcha)
国家统计局的最新数据显示,2019年65岁及以上人口有1亿7599万人,老年抚养比近十年来持续攀升,到2019年高达17.8%。这意味着,老龄化程度正在进一步加深。但是,就像一枚硬币的两面,人口红利逐渐消失的同时,越来越庞大的老年群体却进一步推动了老年教育的发展,除了不少公办学校,不少民办老年教育机构也在渐渐生长。那么,老年教育现今发展如何?

01
老年教育,在探索中前进
老年教育,通常指以老年人为教育对象而实施的一系列教育活动的总称,是成人教育和终身教育重要的一环。广义上来说,所有针对老年人的教育活动都可以称为老年教育,包括学校教育和社会教育,包括所有正规、非正规和非正式的老年教育,像联谊、讲座、各种兴趣小组等等都可以涵盖进去。狭义仅指老年学校教育,更加强调计划、持续和系统化的学习。本文主要讨论的是各类老年大学。
1983年9月,我国历史上第一所老年大学——山东省红十字会老年大学成立,最初是由一批离退休干部自发组织形成的,它的成立有着很深的时代烙印。1988年12月,我国老年大学协会成立,从此老年教育事业迈入一个新阶段。
按照时间顺序划分,我国老年教育政策可以划分为三个时期。
2000年以前是萌芽期,这一阶段只是在相关老龄事业发展文件中提及老年教育,没有专门的关于老年教育的政策法规,也没有对老年教育的形式、内容、体制等做具体规定。2001- 2015 年是发展起步期,这一阶段的老年教育政策较先前有了更深入和具体的阐述,并且开始有关于老年教育的专门政策。2016年至今是完善期,不仅有了老年教育的发展规划,还对老年教育工作的内容、机制、保障等方面都做了具体规定。

02
形形色色的老年大学
①颇具我国特色的老干部大学
我国的老干部大学基本都采用“党委领导,退离休干部办学,老干部局代管”的方式。1982年,中共中央、国务院陆续出台政策文本,对老干部离休退休和离职休养做了相关规定。为了响应政策号召,缓解老干部的心理落差、充实退休生活,在当时拥有27万退休老干部的山东省率先成立了老年大学,是我国最早的“老干部大学”。在成立初期,老年大学只有离休干部才能报名参加,并非面向全社会招生。即使是现在,老干部大学仍是以离退休干部为主,这种招生和服务对象的局限性使得老干部大学区别于其他老年教育机构,虽然这类学校一般拥有稳定的资金来源和良好的办学条件,但这种局限性容易造成生源萎缩、办学活力下降。
②高等院校主办的非营利性老年大学
高等院校筹办老年大学具有先天优势,其自带完备的师资力量、专业的课程体系以及场地和设备,办学形式和办学途径也很多样。以北京为例,北京的国防大学老年大学,下设6个分校,实行总校和分校分级管理;北京大学设立老干部活动站,常年开设合唱、民乐等学习班;中国农业大学老年大学,主要面向本校吸收离退休员工并吸纳部分社会学员。高校主办的老年大学大都隶属于本校的离退休工作部门,一般会有财政拨款,但办学条件一般,教师多为外聘,学位数量也非常有限。2019年,全国高校数量2956所,参与老年教育的数量仅占7%,尚有进一步发掘的空间。
③市、区(县)、社区街道或其他社会力量开办的非营利老年教育机构
此类老年大学覆盖面较广,根据养老e周刊的统计,32年的市(区)级政府输血,使50-75岁一二线城市老人受益,年均在头部老年大学学习占总体老人的1-2%;市区级老年大学占总量20-25%。随着老年教育的普及,老年大学开始向街道、社区等基层扩展。仍以北京为例,北京18个区县大都开办了一所或几所老年大学,吸纳了大量老年人,而街道、社区等开办的老年大学,比如清华园老龄大学,办学经费比较紧张,师资、场地也很短缺,但优点是比较方便老年人就近入学,社交性与娱乐性也更强。
④私人力量开办的营利性老年教育机构
在我国,公益性的公办或者民办非企业性质的老年大学占据很大比例,私人力量开办的营利性老年教育机构还不太成熟。此类民办老年大学经费完全依赖自筹,在场地和资金方面并不像公办学校一样能享受到政府的诸多优惠政策。与老年公寓、养老旅游等项目不同,私立老年教育玩家数量较少,我们以“老年教育”“老年大学”为关键词在企业查询网站进行检索,仅仅出现十余个私立老年教育机构,几乎没有机构获得融资。
03
放养的私立老年教育机构
“老人为抢入学名额连夜排队”这样的报道,不经意间让大众产生了一种老年教育盛况空前的美好错觉。但这种盛况可能仅仅是出现在某些公办老年大学或者公益性的民办非企业单位,对于那些营利性的私立老年教育机构来说,办学之路也许没有那么一帆风顺。
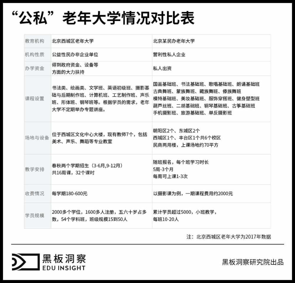
以下是北京西城区老年大学和北京某知名私立老年大学的对比表格:

①在课程设置上,可以看出二者并无太大区别,可以简单归为书画、摄影、歌唱与舞蹈、语言与文学、各类乐器、健康与时尚几类。在老年大学,艺术类课程极受青睐,因为老年人的学习已经褪去了功利性的目的,而完全是出于内在的学习需要。马云也曾在国际校长联盟大会上说:“在中国,孩子们学习艺术,还是只是为了考大学,找一份好的工作,反而在老年大学,倒使艺术教育回归了本质。”而与其说老年人求知欲旺盛,倒不如说是隐藏在学习背后的社交、娱乐与自我实现的需求在促使他们连夜排队抢一个入学名额。养老观念发生改变,老年人也并不满足于帮子女带孩子或者在小区楼下下棋,中国近2亿老人,他们仍旧有自我提升的需要,希望通过充实自我获得尊重和价值感。
②两类老年大学的差异首先体现在收费上。老年大学定位偏公益性、普惠性,有政府资金扶持的事业单位在收费上往往是“点到为止”,每学期只需几百元。而私人企业办学,人力成本、场地设备成本都非常高昂,自然要兼顾收益,但一期课程2000元的收费自然比不上一学期几百元的收费有优势。另外,公办老年大学一门课学时能达到几个月,而私立老年大学的一门课往往只有几周。虽然近几年“银发经济”崛起,但老年人在消费观念上仍趋于保守,价格敏感型老年人不在少数,追求性价比的老年人还是会优先选择去公办老年大学排队,这是缺少政府资金扶持的私立老年大学的痛点。
③办学场地的频繁变动,是私立老年大学的另一个痛点。房租成本高,于是许多私立老年教育机构被迫频繁搬家。这种私立老年大学与K12的学习补习班不同,正是因为缺少了功利性目的,所以即使老年人拥有学习需要,归根结底还是弱刚需,生源依然不稳定。而频繁变动办学场所必然会进一步流失学员。比起收费低廉的老年大学来说,私立老年大学走的是“小而美”的路线,每班10-20人,在教学上可能更细致,但学员男女比失衡的问题也会在一定程度上影响老年人的选择。据了解,北京快乐50团队90%左右的用户都为女性,而广州美好盛年的女性会员更是高达98%。“假如我是张老头,一个班里全都是女的,我就不想去了。”2019年,在以“老年教育+商业模式创新”为主题的某论坛上,知名老年教育机构创始人对老年大学夸张的男女比例表现出了担忧。
04
摸着石头过河的老年教育
①各说各话,未确定主导性的政府执行部门
不管是公立还是民办,对于发展初期的老年教育来说,政府的关注与扶持都显得尤为重要,但目前老年教育未确定主导性的政府执行部门。在教育部门发布的相关政策中,将提高老年人的素质和适应社会发展的能力作为社区老年教育的目标;而文化部门发布的政策中将老年教育目标定位于丰富老年人的文化生活,民政部门发布的政策中将老年教育视为社会福利的重要组成部分。老年教育虽然涉及很多政府部门,但从长远发展来看,需要从法律上、政策上确定一个主导性的政府执行部门,以统筹开展老年教育工作。
②僧多粥少的老年教育,供需矛盾凸显
中国老年大学协会的最新数据显示,目前全国共有7万多所老年大学和老年学校,在校学员仅800多万,约占60岁及以上老年人口的3%。以首都北京为例,北京市老龄办发布的《北京市老龄事业发展和养老体系建设白皮书(2017)》显示,全市60岁及以上户籍老年人口约333.3万人,占户籍总人口的24.5%,而北京市现有老年大学屈指可数,供给量远远低于需求。许多成功入学的老年学员,往往学习多年不愿意毕业离校,致使本就不多的学位被进一步挤占。根据央视财经2018年10月的报道,北京东城老年大学学生数量长期维持在2000左右,但每年加入的新学员数量仅有60人;北京海淀老龄大学,学员数量2500人,每年新招收学员仅仅220-240人。一方面公办老年大学供不应求,另一方面缺少政府补贴的私立老年大学生源不稳定,往往需要依托养老产业的其他环节才能生存,老年教育供需矛盾凸显。
结语
老年教育赛道,自然不像K12赛道一样竞争激烈,近年来银发经济也受到了广泛关注,看起来是一片蓝海。但是,老年教育的市场需求究竟有多大呢?刨除公办老年大学不谈,私立老年教育机构缺乏政策支持与市场经验也是实实在在存在的问题。还在探索阶段的老年教育赛道在不久的将来能否成为风口,还需要时间的检验。
参考资料:
[1] 傅蕾,吴思孝,程仙平. 老年教育政策价值研究:基于政策文本的审视[J]. 现代教育管理,2018(04):48-53.
[2] 黄燕东. 老年教育:福利、救济与投资[D].浙江大学,2013.
[3] 高立武. 北京市老年大学发展、现状与对策研究[D].中国农业大学,2005.
[4] 2020年,社区教育大讲堂,籍献平:前进中的中国老年教育



