作者|王玮 来源|黑板洞察(ID:heibandongcha)
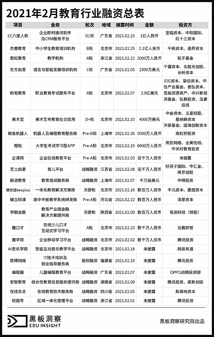
2021年2月份,教育行业共发生22起融资事件,融资总金额约为35.18亿元,其中最大的一笔融资为粉笔教育获得的3.9亿美元A轮融资。
据悉,此次融资也是粉笔教育自成立以来首次公开融资,由IDG和挚信资本领投,华兴资本旗下华兴新经济基金等机构跟投。值得一提的是,领投的挚信资本已经连续两个月参与超亿美元规模的融资。在此前的1月,其同样领投了火花思维超1.5亿美元的E+轮融资。
(注:按照惯例未披露融资额的事件未统计金额。为了方便统计,我们对金额按照取中间数值的规则来计算——数百万融资取300万来计算;数千万融资取3000万来计算;另外,保守起见,近千万融资我们取600万来计算,近千万美元则取600万美元即3600万人民币来计算;千万级指1000万;近亿元指6000万;上亿元指的是1亿元。附:融资时间以媒体披露时间计算)
01、融资轮次

统计数据显示,2月融资轮次中,战略融资以8起数量的绝对优势,位居轮次发生频率榜首,占比约为36.36%;A轮和Pre-A轮融资并列第二,两者均有3起事件发生;天使轮融资则发生2起,以9.09%的占比位列第四。此外,Pre-B轮、B轮、C轮、D1轮、D+轮以及股权融资这六个轮次,在2月份也均有1起融资发生。
2月融资轮次中,早期融资占比有小幅上升,相比于1月的50.72%,2月的早期融资占比上升了约9个百分点,来到了59.09%。
02、地域分布

从地域分布看,北京地区依旧是资本“高地”,22起融资事件中共有9起来自北京,占比超过40%。广东、上海、浙江等东南沿海发达地区融资数量虽不及北京,但也有多起融资发生。其中,广东3起,上海、浙江各有两起。此外,与1月相比,2月融资地域分布范围也有所扩大,从1月的7个地区扩展为10个地区。除上述四个地区外,福建、河北、湖南、江苏、陕西、四川也有融资发生。
03、融资体量

融资体量上看,2月融资总金额相较于1月有小幅上涨,从上月的30.23亿增长到本月的35.18亿,涨幅约为16.37%。值得一提的是,融资金额上涨的同时,融资事件数量却较1月有所减少,总数比1月少了6起(1月共发生28起融资事件)。2月的融资体量中,各个层级融资的数量基本持平,数百万和上亿元体量的事件各有5起,数千万体量的发生6起。此外,还有6起融资事件未披露具体金额。
在5起上亿元的融资事件中,粉笔教育以3.9亿美元拔得头筹,这也是本月唯一一起数额超十亿人民币的融资事件。榜眼则由美术教育服务平台美术宝以4000万美元摘得;K12领域的杰睿教育以2.1亿元人民币夺得探花。
04、细分领域

2月融资事件细分领域中,企业服务以7起的数量占据榜首;职业教育以6起屈居第二;素质教育领域共发生4起,位列第三。此外,早幼教、K12、语言培训、高等教育等领域均有1起及以上数量的融资事件数量发生。
与1月相比,2月的融资细分领域也有所扩展,在1月的基础上又新添K12、高等教育两条赛道。其中,职业教育领域融资金额最高,共有26.41亿元,约占2月融资总金额的75%。该细分赛道内数额最大的一笔融资即粉笔教育所获的3.9亿美元A轮融资。素质教育以3.08亿元位居第二,占比约为8.75%。K12以2.1亿元位列细分领域融资总额第三名。此外,语言培训、企业服务领域融资总量也均超过亿元。其中,语言培训领域中的东方启音融资2300万美元,约合1.48亿元人民币;企业服务领域中的EC六度人和也有1亿元人民币融资。
05、附总表

结语
总体来看,教育行业正在稳中求进的走过2021年第一季度,融资规模虽还未能达到去年后半段的水平,但与2020年同期相比趋势已经明显向好,要知道2020年1~2月两个月份的融资总额(34亿)才勉强与本月基本持平。相信随着3月全国各地学校及教培机构的正式开学复课,教育行业将会迎来一个温暖的“春天”。



